您好 ,欢迎来到华侨港澳台联考培训学校 ! 请登录 免费注册
更可领取最高300元助学金
台湾学测 澳门四校联考 香港DSE考试
台湾学测 澳门四校联考 香港DSE考试
全国联考 两校联考
暨港港澳台侨联考培训学校 暨港教育-港澳台侨联考强化班 暨大港澳台联考联招班
华兴教育
华青港澳台侨联考培训学校
深圳联考中国港澳台侨联考学校 联考中国港澳台联考北京校区 北京联考中国港澳台联考学校
凯悦教育(原华兴艺考校长创办) 凯悦教育港澳台联考培训学校
广州立行教育
暨附联考(暨南大学管理学院品牌研究院支持)
艺体数字港澳台联考班
语文 数学 英语 物理 化学
语文 数学 英语 历史 地理
华侨港澳台联考培训学校 > 学习资讯 > 华茗港澳台联考学校:港澳台联考冲刺干货:地理大题模板速成法,孩子轻松拿满分
>
2026-03-28阅读:7次
各位陪港澳台联考孩子冲刺的家长,先问一句:你家孩子地理大题,是不是写满一页,得分连零头都不到?
是不是背了一堆知识点,一上考场就乱答,踩不中得分点?
更扎心的是,2026年联考地理考纲已经改了,往年的方法不灵了。
再盲目死记硬背,只会越学越偏,白白浪费冲刺时间。
一、先看2026地理考纲变化
这不是小道消息,是教育部官方发布的新版考纲要求,2026年考生必须重视:
1.题量减少,但单题分值暴涨!
总题数从27道砍到23道,删掉了全靠背诵的“简答题”。
但剩下的3道综合分析题,每道题分值极高,总分从50分涨到70分。
2.从“考知识”变成“考能力”!
新考纲强调“综合运用和分析能力”。
题目是给一段材料、一张图,让你分析区域发展、解决环境问题。
孩子如果只会背气候类型、地形特征,看到新材料完全不会联系,一分都拿不到。
3.开放性增强,套路不管用了!
题目没有标准答案,要求结合地理原理,提出自己的见解和对策。
孩子答题如果东一句西一句,没有逻辑,阅卷老师想给分都找不到给分点。
二、核心大题命题规律+答题技巧
联考地理大题翻来覆去就考4类,摸清规律,比盲目刷题管用10倍。
1. 特征描述类
常考地形、气候、水文、产业特征,很多孩子上来就乱写,没有条理。
答题技巧:先总后分,先讲整体特点,再补局部细节,最后加特殊点。
比如地形题,别堆砌词汇,按“整体地势+主要地形+分布格局”答,关键词写在前。
2. 原因分析类
孩子最容易只答自然或只答人为,漏掉得分点,直接被扣分。
答题技巧:固定两步走,先想自然原因(地气水土生),再想人为原因(政策、交通、市场、劳动力)。
每类原因写2-3个关键词,不用长篇大论,踩点就给分。
3. 区位评价类
很多孩子只说好处,不说弊端,逻辑不全,直接丢分。
答题技巧:有利区位+不利区位+简单总结,三维度答全,分数稳稳拿到手。
4. 措施+意义类
措施题分维度答:工程、生物、管理、技术,对症下药不跑偏。
意义题固定三维度:经济+社会+生态,句式直接套用,不用现场琢磨。
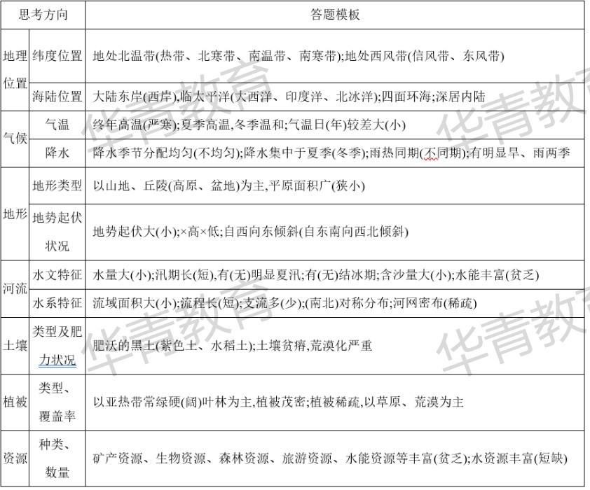
三、答题模板套用
光知道题型和技巧还不够,考场时间紧,孩子需要更直接的“工具”。
我们教研组根据上述命题规律,总结成了可以直接套用的答题模板。
1.地形特征描述
2.气候特征描述
3.河流水文特征描述
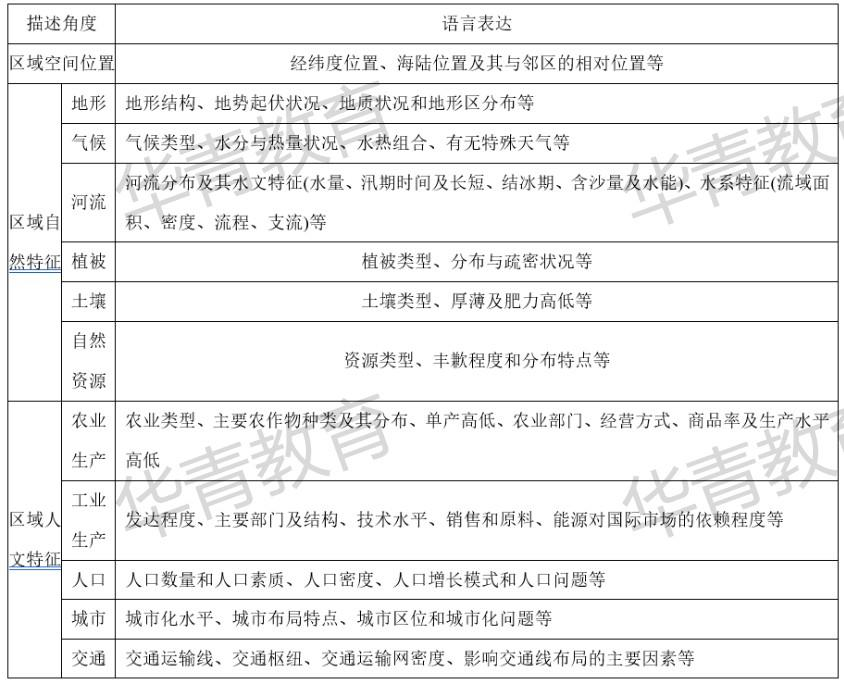
4.自然地理环境特征描述
5.区域差异分析
6.工业区位条件分析
7.区域特征描述
别让地理大题,拖了孩子联考后腿
冲刺阶段,时间比什么都珍贵。
新考纲下,孩子缺的不是知识,而是把知识转化成分数的 “答题路径”。
我们的模板,就是这条最短的路径。最后60天,别再让孩子盲目刷题了。
精准打击薄弱环节,掌握核心题型的满分套路,才是提分的关键。
唐老师18924140152 刘老师18926160189