华侨港澳台联考培训学校 > 学习资讯 > 深圳联考中国港澳台侨联考学校:家长必看!港澳台联考大湾区高校录取分数和趋势全掌握
2026-03-16阅读:99次
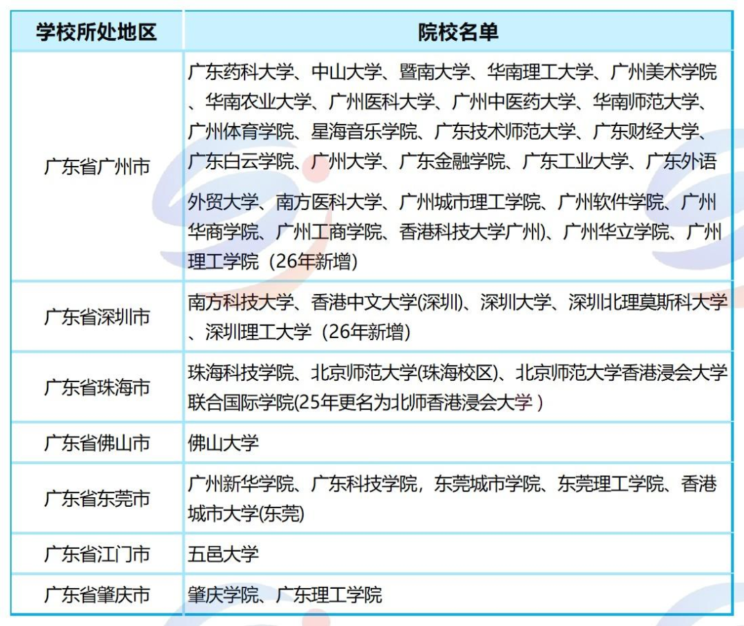
一、大湾区联考高校名单
提醒:各院校录取规则差异大,部分有英语单科门槛,盲目报考易滑档。
二、大湾区院校分数线
广东药科大学:理科527分
中山大学:文科627分;理科636分
华南理工大学:文科610分;理科633分
广州美术学院:理科502分;
艺术类文科459分,理科417分
广州医科大学:理科584分
广州中医药大学:文科552分
广东技术师范大学:文科502分,理科551分
广东财经大学:文科508分,理科558分
广东白云学院:文科447分,理科489分
广州大学:文科536分,理科584分
广东金融学院:文科494分,理科544分
广东工业大学:文科527分,理科566分
广东外语外贸大学:文科540分,理科574分
广州城市理工学院:文科457分,理科505分
广州软件学院:文科437分,理科502分
广州华商学院:文科440分,理科482分
广州工商学院:文科453分,理科479分
香港科技大学(广州):理科640分
广州华立学院:文科439分,理科492分
南方科技大学:理科501分
深圳大学:文科552分,理科604分
深圳北理莫斯科大学:
文科490分,理科527分
珠海科技学院:文科456分,理科509分
北师香港浸会大学:文科530分,理科536分
佛山大学:文科526分,理科566分
广州新华学院:文科449分,理科493分
广东科技学院:文科438分,理科487分
东莞城市学院:文科442分,理科481分
五邑大学:文科486分,理科538分
肇庆学院:文科478分,理科529分
广东理工学院:文科438分,理科484分
三、2026年核心趋势
趋势1:报考人数暴涨,录取率或跌破50%,985/211录取率跌至6%-7%,竞争升级。
趋势2:新考纲落地,7大学科调整,侧重能力考查,分数“通胀”加剧,死记硬背无用。
趋势3:排位优先于分数,志愿填报容错率降低,“冲稳保”梯度需拉开。
四、家长4个常见误区
误区1:有港澳身份就可考联考——需同时有回乡证+认可高中毕业证,内地转香港身份需满7年转永居。
误区2:暨大、深大是保底校——分数线大幅上涨,“保底”优势减弱,热门专业分数更高。2025年港澳台联考暨大分数未公布,深大文科552分、理科604分
误区3:忽略英语单科门槛——部分院校(如港中深)有硬性要求:英文单科要≥120分,总分达标也可能退档。
误区4:用高考资料备考——联考与高考有差异,新考纲下备考方向不同。
五、3步上岸操作
1. 精准定位:结合分数+排位,锁定2-3所冲刺校、3-4所稳校、2-3所保底校。
2. 适配新考纲:用联考专用教材,攻克新增内容,强化英语和数理基础。
3. 关注政策:盯紧省考试院、目标院校官网及本公众号,避免信息差。
以上就是今天关于港澳台联考的全部内容啦,如果您还想了解更多关于港澳台联考信息,可以添加下方老师咨询哦~
