华侨港澳台联考培训学校 > 学习资讯 > 华青教育港澳台侨联考学校:港澳台联考地理大题答题模板&提分笔记&解题思路大全
2025-01-12阅读:643次
港澳台联考
地理提分技巧
华青港澳台侨联考学校
在港澳台联考中,地理科目的大题部分常常让考生感到困惑和无从下手。面对一道道综合性强、信息量大的题目,很多考生在答题时常常摸不着头脑,不知道如何组织语言、条理清晰地作答。为了帮助考生在地理大题上取得突破,我们精心整理了一份超实用的地理大题答题模板。
一、考试题型和分值
港澳台联考地理科目考查内容包括:自然地理,人文地理、中国地理和世界地理。从考试题型上看,联考地理有三种题型,选择题20道,简答题5道和材料分析题2-3道。
联考地理的难易程度适中,重点考察学生对地理基础知识与基本技能的掌握程度和综合运用所学知识分析、解决问题的能力。主要包括以下几个方面:获取和解读地理信息、描述和阐释地理事物、地理基本原理与规律、论证和探讨地理问题。
除了基础知识尝试需要牢记外,还需要深化理解思维,对于考核知识点掌握基础“原理”,深化了解考题,在理解考核点的基础上运用所学知识进行解答。
2020-2024年地理常考考点
向上滑动阅览
二、答题模板
1.地形特征描述类
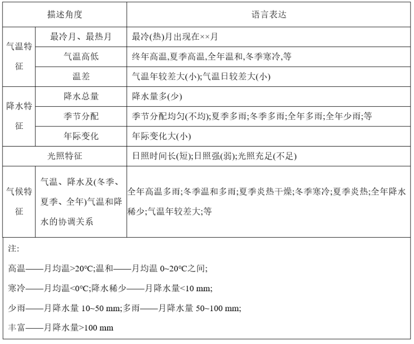
2.气候特征描述类
3.河流水文特征描述类
4.自然地理环境特征描述类
5.区域差异分析类
6.工业区位条件分析类
7.区域特征描述类
▲复习方式
①构建知识体系
使用思维导图将零散的地理知识点串联起来,形成完整的知识体系。这有助于理清知识脉络,加深记忆。例如,可以将气候类型、地形地貌、植被分布等地理要素整合在一起,绘制成全球地理的思维导图。
②结合地图
地理考试中经常涉及到地图和地理事物的空间分布,因此要结合地图进行答题。在回答有关地理位置、地形、气候等问题时,要善于利用地图来辅助思考和分析。
三、真题演练
答案:
(1)错误一:7月正值雨季错误。理由:该地位于20°N-36°N之间,7月太阳直射点北移,东北信风与副热带高压相应北移,该地受东北信风或副热带高气压带的控制,气候比较干旱。所以7月该地正值旱季。
错误二:阿尔及利亚南部雨林地区的错误。理由:阿尔及利亚属于北非,该国南部是世界上最大的沙漠,撒哈拉大沙漠,所以不存在雨林。
解析:该类改错题型是首次出现的新题型,难度不大,只要学生对非洲气候类型、气压带与风带的移动以及撒哈拉沙漠与阿尔及利亚的位置弄清楚即可。
(2)分布特征:北密南疏,沿海地区密集,内陆较稀疏,整体上南北延伸。原因:北部是地中海气候,气候适宜,人口分布较多;位于沿海低地平原,地势平坦开阔;南部靠近撒哈拉沙漠,自然条件恶劣,人口稀少。
解析:该题主要考察交通线的分布特征、交通与聚落的关系以及区位条件。
(3)提高了货物和原材料的运输效率,降低生产成本;促进技术创新,优化资源配置;扩大市场的销售范围,促进工业的发展;促进企业交流与协作,提高生产效率和产品质量;促进劳动力的流动,提高劳动力的利用效率;增加就业岗位,提高居民收入;促进资源开发,将资源优势转变为经济优势;带动相关产业的发展,加强区域经济联系,升级优化工业结构。
解析:该题主要考察交通运输与工业化发展之间的关系,交通发展对工业化进程的积极影响。
无论地理题型怎么变化,无非都是从自然地理环境和人文地理环境这两个大方面进行分析。并把两大方面综合起来考虑,通俗来讲就是“天时地利人和”。而且大题是看点给分,答题时一定要找准“采分点”。这些模板能够给同学们提供一些答题思路,通过不断练习和总结,相信同学们可以逐渐掌握答题的技巧。不过,也要注意灵活运用模板,结合具体题目的实际情况进行适当调整和创新,以更好地适应不同题型和考查要求。
今天的港澳台侨联考资讯就分享到这里了,欢迎咨询华青港澳台联考学校招生办电话:
陈老师 (微信同号)18922446107
张老师(微信同号)18928856659
叶老师(微信同号)18922203576
